Vue数据绑定简析小结
- 作者: 该死的异地恋D
- 来源: 51数据库
- 2021-08-22
作为mvvm框架的一种,vue最为人津津乐道的当是数据与视图的绑定,将直接操作dom节点变为修改 data 数据,利用 virtual dom 来 diff 对比新旧视图,从而实现更新。不仅如此,还可以通过 vue.prototype.$watch 来监听 data 的变化并执行回调函数,实现自定义的逻辑。虽然日常的编码运用已经驾轻就熟,但未曾去深究技术背后的实现原理。作为一个好学的程序员,知其然更要知其所以然,本文将从源码的角度来对vue响应式数据中的观察者模式进行简析。
初始化 vue 实例
在阅读源码时,因为文件繁多,引用复杂往往使我们不容易抓住重点,这里我们需要找到一个入口文件,从 vue 构造函数开始,抛开其他无关因素,一步步理解响应式数据的实现原理。首先我们找到 vue 构造函数:
// src/core/instance/index.js
function vue (options) {
if (process.env.node_env !== 'production' &&
!(this instanceof vue)
) {
warn('vue is a constructor and should be called with the `new` keyword')
}
this._init(options)
}
// src/core/instance/init.js
vue.prototype._init = function (options) {
...
// a flag to avoid this being observed
vm._isvue = true
// merge options
// 初始化vm实例的$options
if (options && options._iscomponent) {
initinternalcomponent(vm, options)
} else {
vm.$options = mergeoptions(
resolveconstructoroptions(vm.constructor),
options || {},
vm
)
}
...
initlifecycle(vm) // 梳理实例的parent、root、children和refs,并初始化一些与生命周期相关的实例属性
initevents(vm) // 初始化实例的listeners
initrender(vm) // 初始化插槽,绑定createelement函数的vm实例
callhook(vm, 'beforecreate')
initinjections(vm) // resolve injections before data/props
initstate(vm)
initprovide(vm) // resolve provide after data/props
callhook(vm, 'created')
if (vm.$options.el) {
vm.$mount(vm.$options.el) // 挂载组件到节点
}
}
为了方便阅读,我们去除了 flow 类型检查和部分无关代码。可以看到,在实例化vue组件时,会调用 vue.prototype._init ,而在方法内部,数据的初始化操作主要在 initstate (这里的 initinjections 和 initprovide 与 initprops 类似,在理解了 initstate 原理后自然明白),因此我们重点来关注 initstate 。
// src/core/instance/state.js
export function initstate (vm) {
vm._watchers = []
const opts = vm.$options
if (opts.props) initprops(vm, opts.props)
if (opts.methods) initmethods(vm, opts.methods)
if (opts.data) {
initdata(vm)
} else {
observe(vm._data = {}, true /* asrootdata */)
}
if (opts.computed) initcomputed(vm, opts.computed)
if (opts.watch && opts.watch !== nativewatch) {
initwatch(vm, opts.watch)
}
}
首先初始化了一个 _watchers 数组,用来存放 watcher ,之后根据实例的 vm.$options ,相继调用 initprops 、 initmethods 、 initdata 、 initcomputed 和 initwatch 方法。
initprops
function initprops (vm, propsoptions) {
const propsdata = vm.$options.propsdata || {}
const props = vm._props = {}
// cache prop keys so that future props updates can iterate using array
// instead of dynamic object key enumeration.
const keys = vm.$options._propkeys = []
const isroot = !vm.$parent
// root instance props should be converted
if (!isroot) {
toggleobserving(false)
}
for (const key in propsoptions) {
keys.push(key)
const value = validateprop(key, propsoptions, propsdata, vm)
...
definereactive(props, key, value)
if (!(key in vm)) {
proxy(vm, '_props', key)
}
}
toggleobserving(true)
}
在这里, vm.$options.propsdata 是通过父组件传给子组件实例的数据对象,如 <my-element :item="false"></my-element> 中的 {item: false} ,然后初始化 vm._props 和 vm.$options._propkeys 分别用来保存实例的 props 数据和 keys ,因为子组件中使用的是通过 proxy 引用的 _props 里的数据,而不是父组件传递的 propsdata ,所以这里缓存了 _propkeys ,用来 updatechildcomponent 时能更新 vm._props 。接着根据 isroot 是否是根组件来判断是否需要调用 toggleobserving(false) ,这是一个全局的开关,来控制是否需要给对象添加 __ob__ 属性。这个相信大家都不陌生,一般的组件的 data 等数据都包含这个属性,这里先不深究,等之后和 definereactive 时一起讲解。因为 props 是通过父传给子的数据,在父元素 initstate 时已经把 __ob__ 添加上了,所以在不是实例化根组件时关闭了这个全局开关,待调用结束前在通过 toggleobserving(true) 开启。
之后是一个 for 循环,根据组件中定义的 propsoptions 对象来设置 vm._props ,这里的 propsoptions 就是我们常写的
export default {
...
props: {
item: {
type: object,
default: () => ({})
}
}
}
循环体内,首先
const value = validateprop(key, propsoptions, propsdata, vm)
validateprop 方法主要是校验数据是否符合我们定义的 type ,以及在 propsdata 里未找到 key 时,获取默认值并在对象上定义 __ob__ ,最后返回相应的值,在这里不做展开。
这里我们先跳过 definereactive ,看最后
if (!(key in vm)) {
proxy(vm, '_props', key)
}
其中 proxy 方法:
function proxy (target, sourcekey, key) {
sharedpropertydefinition.get = function proxygetter () {
return this[sourcekey][key]
}
sharedpropertydefinition.set = function proxysetter (val) {
this[sourcekey][key] = val
}
object.defineproperty(target, key, sharedpropertydefinition)
}
在 vm 不存在 key 属性时,通过 object.defineproperty 使得我们能通过 vm[key] 访问到 vm._props[key] 。
definereactive
在 initprops 中,我们了解到其首先根据用户定义的 vm.$options.props 对象,通过对父组件设置的传值对象 vm.$options.propsdata 进行数据校验,返回有效值并保存到 vm._props ,同时保存相应的 key 到 vm.$options._propkeys 以便进行子组件的 props 数据更新,最后利用 getter/setter 存取器属性,将 vm[key] 指向对 vm._props[key] 的操作。但其中跳过了最重要的 definereactive ,现在我们将通过阅读 definereactive 源码,了解响应式数据背后的实现原理。
// src/core/observer/index.js
export function definereactive (
obj,
key,
val,
customsetter,
shallow
) {
const dep = new dep()
const property = object.getownpropertydescriptor(obj, key)
if (property && property.configurable === false) {
return
}
// cater for pre-defined getter/setters
const getter = property && property.get
const setter = property && property.set
if ((!getter || setter) && arguments.length === 2) {
val = obj[key]
}
let childob = !shallow && observe(val)
...
}
首先 const dep = new dep() 实例化了一个 dep ,在这里利用闭包来定义一个依赖项,用以与特定的 key 相对应。因为其通过 object.defineproperty 重写 target[key] 的 getter/setter 来实现数据的响应式,因此需要先判断对象 key 的 configurable 属性。接着
if ((!getter || setter) && arguments.length === 2) {
val = obj[key]
}
arguments.length === 2 意味着调用 definereactive 时未传递 val 值,此时 val 为 undefined ,而 !getter || setter 判断条件则表示如果在 property 存在 getter 且不存在 setter 的情况下,不会获取 key 的数据对象,此时 val 为 undefined ,之后调用 observe 时将不对其进行深度观察。正如之后的 setter 访问器中的:
if (getter && !setter) return
此时数据将是只读状态,既然是只读状态,则不存在数据修改问题,继而无须深度观察数据以便在数据变化时调用观察者注册的方法。
observe
在 definereactive 里,我们先获取了 target[key] 的 descriptor ,并缓存了对应的 getter 和 setter ,之后根据判断选择是否获取 target[key] 对应的 val ,接着是
let childob = !shallow && observe(val)
根据 shallow 标志来确定是否调用 observe ,我们来看下 observe 函数:
// src/core/observer/index.js
export function observe (value, asrootdata) {
if (!isobject(value) || value instanceof vnode) {
return
}
let ob
if (hasown(value, '__ob__') && value.__ob__ instanceof observer) {
ob = value.__ob__
} else if (
shouldobserve &&
!isserverrendering() &&
(array.isarray(value) || isplainobject(value)) &&
object.isextensible(value) &&
!value._isvue
) {
ob = new observer(value)
}
if (asrootdata && ob) {
ob.vmcount++
}
return ob
}
首先判断需要观察的数据是否为对象以便通过 object.defineproperty 定义 __ob__ 属性,同时需要 value 不属于 vnode 的实例( vnode 实例通过 diff 补丁算法来实现实例对比并更新)。接着判断 value 是否已有 __ob__ ,如果没有则进行后续判断:
- shouldobserve:全局开关标志,通过toggleobserving来修改。
- !isserverrendering():判断是否服务端渲染。
- (array.isarray(value) || isplainobject(value)):数组和纯对象时才允许添加__ob__进行观察。
- object.isextensible(value):判断value是否可扩展。
- !value._isvue:避免vue实例被观察
满足以上五个条件时,才会调用 ob = new observer(value) ,接下来我们要看下 observer 类里做了哪些工作
// src/core/observer/index.js
export class observer {
constructor (value) {
this.value = value
this.dep = new dep()
this.vmcount = 0
def(value, '__ob__', this)
if (array.isarray(value)) {
if (hasproto) {
protoaugment(value, arraymethods)
} else {
copyaugment(value, arraymethods, arraykeys)
}
this.observearray(value)
} else {
this.walk(value)
}
}
/**
* walk through all properties and convert them into
* getter/setters. this method should only be called when
* value type is object.
*/
walk (obj) {
const keys = object.keys(obj)
for (let i = 0; i < keys.length; i++) {
definereactive(obj, keys[i])
}
}
/**
* observe a list of array items.
*/
observearray (items) {
for (let i = 0, l = items.length; i < l; i++) {
observe(items[i])
}
}
}
构造函数里初始化了 value 、 dep 和 vmcount 三个属性,为 this.value 添加 __ob__ 对象并指向自己,即 value.__ob__.value === value ,这样就可以通过 value 或 __ob__ 对象取到 dep 和 value 。 vmcount 的作用主要是用来区分是否为 vue 实例的根 data , dep 的作用这里先不介绍,待与 getter/setter 里的 dep 一起解释。
接着根据 value 是数组还是纯对象来分别调用相应的方法,对 value 进行递归操作。当 value 为纯对象时,调用 walk 方法,递归调用 definereactive 。当 value 是数组类型时,首先判断是否有 __proto__ ,有就使用 __proto__ 实现原型链继承,否则用 object.defineproperty 实现拷贝继承。其中继承的基类 arraymethods 来自 src/core/observer/array.js :
// src/core/observer/array.js
const arrayproto = array.prototype
export const arraymethods = object.create(arrayproto)
const methodstopatch = [
'push',
'pop',
'shift',
'unshift',
'splice',
'sort',
'reverse'
]
methodstopatch.foreach(function (method) {
// cache original method
const original = arrayproto[method]
def(arraymethods, method, function mutator (...args) {
const result = original.apply(this, args)
const ob = this.__ob__
let inserted
switch (method) {
case 'push':
case 'unshift':
inserted = args
break
case 'splice':
inserted = args.slice(2)
break
}
if (inserted) ob.observearray(inserted)
// notify change
ob.dep.notify()
return result
})
})
这里为什么要对数组的实例方法进行重写呢?代码里的 methodstopatch 这些方法并不会返回新的数组,导致无法触发 setter ,因而不会调用观察者的方法。所以重写了这些变异方法,使得在调用的时候,利用 observearray 对新插入的数组元素添加 __ob__ ,并能够通过 ob.dep.notify 手动通知对应的被观察者执行注册的方法,实现数组元素的响应式。
if (asrootdata && ob) {
ob.vmcount++
}
最后添加这个 if 判断,在 vue 实例的根 data 对象上,执行 ob.vmcount++ ,这里主要为了后面根据 ob.vmcount 来区分是否为根数据,从而在其上执行 vue.set 和 vue.delete 。
getter/setter
在对 val 进行递归操作后(假如需要的话),将 obj[key] 的数据对象封装成了一个被观察者,使得能够被观察者观察,并在需要的时候调用观察者的方法。这里通过 object.defineproperty 重写了 obj[key] 的访问器属性,对 getter/setter 操作做了拦截处理, definereactive 剩余的代码具体如下:
...
object.defineproperty(obj, key, {
enumerable: true,
configurable: true,
get: function reactivegetter () {
const value = getter ? getter.call(obj) : val
if (dep.target) {
dep.depend()
if (childob) {
childob.dep.depend()
if (array.isarray(value)) {
dependarray(value)
}
}
}
return value
},
set: function reactivesetter (newval) {
...
childob = !shallow && observe(newval)
dep.notify()
}
})
首先在 getter 调用时,判断 dep.target 是否存在,若存在则调用 dep.depend 。我们先不深究 dep.target ,只当它是一个观察者,比如我们常用的某个计算属性,调用 dep.depend 会将 dep 当做计算属性的依赖项存入其依赖列表,并把这个计算属性注册到这个 dep 。这里为什么需要互相引用呢?这是因为一个 target[key] 可以充当多个观察者的依赖项,同时一个观察者可以有多个依赖项,他们之间属于多对多的关系。这样当某个依赖项改变时,我们可以根据 dep 里维护的观察者,调用他们的注册方法。现在我们回过头来看 dep :
// src/core/observer/dep.js
export default class dep {
static target: ?watcher;
id: number;
subs: array<watcher>;
constructor () {
this.id = uid++
this.subs = []
}
addsub (sub: watcher) {
this.subs.push(sub)
}
removesub (sub: watcher) {
remove(this.subs, sub)
}
depend () {
if (dep.target) {
dep.target.adddep(this)
}
}
notify () {
// stabilize the subscriber list first
const subs = this.subs.slice()
...
for (let i = 0, l = subs.length; i < l; i++) {
subs[i].update()
}
}
}
构造函数里,首先添加一个自增的 uid 用以做 dep 实例的唯一性标志,接着初始化一个观察者列表 subs ,并定义了添加观察者方法 addsub 和移除观察者方法 removesub 。可以看到其在 getter 中调用的 depend 会将当前这个 dep 实例添加到观察者的依赖项,在 setter 里调用的 notify 会执行各个观察者注册的 update 方法, dep.target.adddep 这个方法将在之后的 watcher 里进行解释。简单来说就是会在 key 的 getter 触发时进行 dep 依赖收集到 watcher 并将 dep.target 添加到当前 dep 的观察者列表,这样在 key 的 setter 触发时,能够通过观察者列表,执行观察者的 update 方法。
当然,在 getter 中还有如下几行代码:
if (childob) {
childob.dep.depend()
if (array.isarray(value)) {
dependarray(value)
}
}
这里可能会有疑惑,既然已经调用了 dep.depend ,为什么还要调用 childob.dep.depend ?两个 dep 之间又有什么关系呢?
其实这两个 dep 的分工是不同的。对于数据的增、删,利用 childob.dep.notify 来调用观察者方法,而对于数据的修改,则使用的 dep.notify ,这是因为 setter 访问器无法监听到对象数据的添加和删除。举个例子:
const data = {
arr: [{
value: 1
}],
}
data.a = 1; // 无法触发setter
data.arr[1] = {value: 2}; // 无法触发setter
data.arr.push({value: 3}); // 无法触发setter
data.arr = [{value: 4}]; // 可以触发setter
还记得 observer 构造函数里针对数组类型 value 的响应式转换吗?通过重写 value 原型链,使得对于新插入的数据:
if (inserted) ob.observearray(inserted) // notify change ob.dep.notify()
将其转换为响应式数据,并通过 ob.dep.notify 来调用观察者的方法,而这里的观察者列表就是通过上述的 childob.dep.depend 来收集的。同样的,为了实现对象新增数据的响应式,我们需要提供相应的 hack 方法,而这就是我们常用的 vue.set/vue.delete 。
// src/core/observer/index.js
export function set (target: array<any> | object, key: any, val: any): any {
...
if (array.isarray(target) && isvalidarrayindex(key)) {
target.length = math.max(target.length, key)
target.splice(key, 1, val)
return val
}
if (key in target && !(key in object.prototype)) {
target[key] = val
return val
}
const ob = (target: any).__ob__
if (target._isvue || (ob && ob.vmcount)) {
process.env.node_env !== 'production' && warn(
'avoid adding reactive properties to a vue instance or its root $data ' +
'at runtime - declare it upfront in the data option.'
)
return val
}
if (!ob) {
target[key] = val
return val
}
definereactive(ob.value, key, val)
ob.dep.notify()
return val
}
- 判断value是否为数组,如果是,直接调用已经hack过的splice即可。
- 是否已存在key,有的话说明已经是响应式了,直接修改即可。
- 接着判断target.__ob__是否存在,如果没有说明该对象无须深度观察,设置返回当前的值。
- 最后,通过definereactive来设置新增的key,并调用ob.dep.notify通知到观察者。
现在我们了解了 childob.dep.depend() 是为了将当前 watcher 收集到 childob.dep ,以便在增、删数据时能通知到 watcher 。而在 childob.dep.depend() 之后还有:
if (array.isarray(value)) {
dependarray(value)
}
/**
* collect dependencies on array elements when the array is touched, since
* we cannot intercept array element access like property getters.
*/
function dependarray (value: array<any>) {
for (let e, i = 0, l = value.length; i < l; i++) {
e = value[i]
e && e.__ob__ && e.__ob__.dep.depend()
if (array.isarray(e)) {
dependarray(e)
}
}
}
在触发 target[key] 的 getter 时,如果 value 的类型为数组,则递归将其每个元素都调用 __ob__.dep.depend ,这是因为无法拦截数组元素的 getter ,所以将当前 watcher 收集到数组下的所有 __ob__.dep ,这样当其中一个元素触发增、删操作时能通知到观察者。比如:
const data = {
list: [[{value: 0}]],
};
data.list[0].push({value: 1});
这样在 data.list[0].__ob__.notify 时,才能通知到 watcher 。
target[key] 的 getter 主要作用:
将 dep.target 收集到闭包中 dep 的观察者列表,以便在 target[key] 的 setter 修改数据时通知观察者
根据情况对数据进行遍历添加 __ob__ ,将 dep.target 收集到 childob.dep 的观察者列表,以便在增加/删除数据时能通知到观察者
通过 dependarray 将数组型的 value 递归进行观察者收集,在数组元素发生增、删、改时能通知到观察者
target[key] 的 setter 主要作用是对新数据进行观察,并通过闭包保存到 childob 变量供 getter 使用,同时调用 dep.notify 通知观察者,在此就不再展开。
watcher
在前面的篇幅中,我们主要介绍了 definereactive 来定义响应式数据:通过闭包保存 dep 和 childob ,在 getter 时来进行观察者的收集,使得在数据修改时能触发 dep.notify 或 childob.dep.notify 来调用观察者的方法进行更新。但具体是如何进行 watcher 收集的却未做过多解释,现在我们将通过阅读 watcher 来了解观察者背后的逻辑。
function initcomputed (vm: component, computed: object) {
const watchers = vm._computedwatchers = object.create(null)
const isssr = isserverrendering()
for (const key in computed) {
const userdef = computed[key]
const getter = typeof userdef === 'function' ? userdef : userdef.get
if (!isssr) {
// create internal watcher for the computed property.
watchers[key] = new watcher(
vm,
getter || noop,
noop,
computedwatcheroptions
)
}
...
}
}
这是 vue 计算属性的初始化操作,去掉了一部分不影响的代码。首先初始化对象 vm._computedwatchers 用以存储所有的计算属性, isssr 用以判断是否为服务端渲染。再根据我们编写的 computed 键值对循环遍历,如果不是服务端渲染,则为每个计算属性实例化一个 watcher ,并以键值对的形式保存到 vm._computedwatchers 对象,接下来我们主要看下 watcher 这个类。
watcher 的构造函数
构造函数接受5个参数,其中当前 vue 实例 vm 、求值表达式 exporfn (支持 function 或者 string ,计算属性中一般为 function ),回调函数 cb 这三个为必传参数。设置 this.vm = vm 用以后续绑定 this.getter 的执行环境,并将 this 推入 vm._watchers ( vm._watchers 用以维护实例 vm 中所有的观察者),另外根据是否为渲染观察者来赋值 vm._watcher = this (常用的 render 即为渲染观察者)。接着根据 options 进行一系列的初始化操作。其中有几个属性:
- this.lazy:设置是否懒求值,这样能保证有多个被观察者发生变化时,能只调用求值一次。
- this.dirty:配合this.lazy,用以标记当前观察者是否需要重新求值。
- this.deps、this.newdeps、this.depids、this.newdepids:用以维护被观察对象的列表。
- this.getter:求值函数。
- this.value:求值函数返回的值,即为计算属性中的值。
watcher 的求值
因为计算属性是惰性求值,所以我们继续看 initcomputed 循环体:
if (!(key in vm)) {
definecomputed(vm, key, userdef)
}
definecomputed 主要将 userdef 转化为 getter/setter 访问器,并通过 object.defineproperty 将 key 设置到 vm 上,使得我们能通过 this[key] 直接访问到计算属性。接下来我们主要看下 userdef 转为 getter 中的 createcomputedgetter 函数:
function createcomputedgetter (key) {
return function computedgetter () {
const watcher = this._computedwatchers && this._computedwatchers[key]
if (watcher) {
if (watcher.dirty) {
watcher.evaluate()
}
if (dep.target) {
watcher.depend()
}
return watcher.value
}
}
}
利用闭包保存计算属性的 key ,在 getter 触发时,首先通过 this._computedwatchers[key] 获取到之前保存的 watcher ,如果 watcher.dirty 为 true 时调用 watcher.evaluate (执行 this.get() 求值操作,并将当前 watcher 的 dirty 标记为 false ),我们主要看下 get 操作:
get () {
pushtarget(this)
let value
const vm = this.vm
try {
value = this.getter.call(vm, vm)
} catch (e) {
...
} finally {
// "touch" every property so they are all tracked as
// dependencies for deep watching
if (this.deep) {
traverse(value)
}
poptarget()
this.cleanupdeps()
}
return value
}
可以看到,求值时先执行 pushtarget(this) ,通过查阅 src/core/observer/dep.js ,我们可以看到:
dep.target = null
const targetstack = []
export function pushtarget (target: ?watcher) {
targetstack.push(target)
dep.target = target
}
export function poptarget () {
targetstack.pop()
dep.target = targetstack[targetstack.length - 1]
}
pushtarget 主要是把 watcher 实例进栈,并赋值给 dep.target ,而 poptarget 则相反,把 watcher 实例出栈,并将栈顶赋值给 dep.target 。 dep.target 这个我们之前在 getter 里见到过,其实就是当前正在求值的观察者。这里在求值前将 dep.target 设置为 watcher ,使得在求值过程中获取数据时触发 getter 访问器,从而调用 dep.depend ,继而执行 watcher 的 adddep 操作:
adddep (dep: dep) {
const id = dep.id
if (!this.newdepids.has(id)) {
this.newdepids.add(id)
this.newdeps.push(dep)
if (!this.depids.has(id)) {
dep.addsub(this)
}
}
}
先判断 newdepids 是否包含 dep.id ,没有则说明尚未添加过这个 dep ,此时将 dep 和 dep.id 分别加到 newdepids 和 newdeps 。如果 depids 不包含 dep.id ,则说明之前未添加过此 dep ,因为是双向添加的(将 dep 添加到 watcher 的同时也需要将 watcher 收集到 dep ),所以需要调用 dep.addsub ,将当前 watcher 添加到新的 dep 的观察者队列。
if (this.deep) {
traverse(value)
}
再接着根据 this.deep 来调用 traverse 。 traverse 的作用主要是递归遍历触发 value 的 getter ,调用所有元素的 dep.depend() 并过滤重复收集的 dep 。最后调用 poptarget() 将当前 watcher 移出栈,并执行 cleanupdeps :
cleanupdeps () {
let i = this.deps.length
while (i--) {
const dep = this.deps[i]
if (!this.newdepids.has(dep.id)) {
dep.removesub(this)
}
}
...
}
遍历 this.deps ,如果在 newdepids 中不存在 dep.id ,则说明新的依赖里不包含当前 dep ,需要到 dep 的观察者列表里去移除当前这个 watcher ,之后便是 depids 和 newdepids 、 deps 和 newdeps 的值交换,并清空 newdepids 和 newdeps 。到此完成了对 watcher 的求值操作,同时更新了新的依赖,最后返回 value 即可。
回到 createcomputedgetter 接着看:
if (dep.target) {
watcher.depend()
}
当执行计算属性的 getter 时,有可能表达式中还有别的计算属性依赖,此时我们需要执行 watcher.depend 将当前 watcher 的 deps 添加到 dep.target 即可。最后返回求得的 watcher.value 即可。
总的来说我们从 this[key] 触发 watcher 的 get 函数,将当前 watcher 入栈,通过求值表达式将所需要的依赖 dep 收集到 newdepids 和 newdeps ,并将 watcher 添加到对应 dep 的观察者列表,最后清除无效 dep 并返回求值结果,这样就完成了依赖关系的收集。
watcher 的更新
以上我们了解了 watcher 的依赖收集和 dep 的观察者收集的基本原理,接下来我们了解下 dep 的数据更新时如何通知 watcher 进行 update 操作。
notify () {
// stabilize the subscriber list first
const subs = this.subs.slice()
for (let i = 0, l = subs.length; i < l; i++) {
subs[i].update()
}
}
首先在 dep.notify 时,我们将 this.subs 拷贝出来,防止在 watcher 的 get 时候 subs 发生更新,之后调用 update 方法:
update () {
/* istanbul ignore else */
if (this.lazy) {
this.dirty = true
} else if (this.sync) {
this.run()
} else {
queuewatcher(this)
}
}
- 如果是 lazy ,则将其标记为 this.dirty = true ,使得在 this[key] 的 getter 触发时进行 watcher.evaluate 调用计算。
- 如果是 sync 同步操作,则执行 this.run ,调用 this.get 求值和执行回调函数 cb 。
- 否则执行 queuewatcher ,选择合适的位置,将 watcher 加入到队列去执行即可,因为和响应式数据无关,故不再展开。
小结
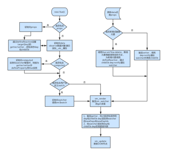
因为篇幅有限,只对数据绑定的基本原理做了基本的介绍,在这画了一张简单的流程图来帮助理解 vue 的响应式数据,其中省略了一些 vnode 等不影响理解的逻辑及边界条件,尽可能简化地让流程更加直观:

最后,本着学习的心态,在写作的过程中也零零碎碎的查阅了很多资料,其中难免出现纰漏以及未覆盖到的知识点,如有错误,还请不吝指教。
以上就是本文的全部内容,希望对大家的学习有所帮助,也希望大家多多支持。
