首份《中国区块链技术和应用发展白皮书(2016)》(解析+PPT全文)
- 作者: 上善若水38677209
- 来源: 51数据库
- 2020-08-06

10月18日,由工业和信息化部信息化和软件服务业司以及国标委指导下,中国区块链技术和产业发展论坛编写的《中国区块链技术和应用发展白皮书(2016)》正式亮相,区块链技术终于迎来了第一个官方指导文件。
编制背景:
近两年来,联合国、国际货币基金组织和多个发达国家政府先后发布了区块链的系列报告,探索区块链技术及其应用。在国内,金融企业、互联网企业、IT企业和制造企业积极投入区块链技术研发和应用推广,发展势头迅猛。为了积极引导我国区块链技术和应用发展,编写了本白皮书。
今年7月,中国电子技术标准化研究院受工信部信软司的委托,加强与参与单位协作,联合万向控股、蚂蚁金服、微众银行、乐视金融、平安保险和万达网络科技,开展区块链技术和应用发展趋势研究,先后收集和分析了20多项国外最新文献资料,研究了金融服务、供应链管理、文化娱乐等领域的200多个应用案例,在前期研究的基础上,共同完成《白皮书》的编写工作。
主要内容:
一是国内外区块链发展现状的研究分析。研究区块链技术和应用发展的演进路径,提出区块链的发展生态结构,盘点了7类典型参与者,包括开源社区、产业联盟、骨干企业、初创公司、投资机构、金融机构和监管机构的区块链实践进程。梳理了英国、美国、俄罗斯等国家的相关机构对区块链的认识和态度,分析了区块链与云计算、大数据、物联网、下一代网络、加密技术和人工智能等6大类新一代信息技术之间的关系。
二是区块链典型应用场景及典型应用分析。通过分析全球200多个应用案例,提出区块链的典型应用场景,列举了6个应用相对成熟、应用前景广阔或具有潜在应用价值的应用场景,并对区块链的应用价值进行了展望。
三是提出我国区块链技术发展路线图的建议。通过对区块链技术发展现状的分析,提出由7个主要技术特征构成的区块链通用技术需求和典型的区块链技术架构,分析了共识机制、数据存储、网络协议、加密算法、隐私保护和智能合约等6类核心关键技术,以及区块链治理和安全问题。最后,结合国内外发展趋势,提出了我国区块链技术发展路线图建议。
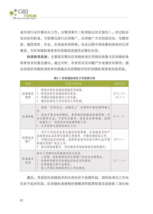
四是首次提出我国区块链标准化路线图。结合区块链应用场景和技术架构,提出区块链标准体系框架建议。通过分析国际标准化发展趋势,以及区块链技术和应用发展需求,提出了基础、业务和应用、过程和方法、可信和互操作、信息安全等5类标准,并初步明确了21个标准化重点方向和未来一段时间内的标准化方案。
最后,基于对全球区块链发展趋势的研判,以及我国区块链技术和应用发展的现状和趋势,围绕扶持政策、技术攻关和平台建设、应用示范等方面提出了相关建议。
先导解析:
区块链与大数据究竟有啥关系?
——数据观选文(作者/东湖大数据授权发布)
——数据观选文(作者/东湖大数据授权发布)
今天,很多人还没弄懂大数据,区块链又来了。区块链是什么?简单来说,区块链就是一个去中心化的的数据库。那么,区块链与大数据究竟有着怎样的关系?以下分5大版块为你一一道来:
后附报告完整版PPT
01数据安全
区块链让数据真正“放心”流动起来
区块链以其可信任性、安全性和不可篡改性,让更多数据被解放出来。用一个典型案例来说明,即区块链是如何推进基因测序大数据产生的。
区块链测序可以利用私钥限制访问权限,从而规避法律对个人获取基因数据的限制问题,并且利用分布式计算资源,低成本完成测序服务。区块链的安全性让测序成为工业化的解决方案,实现了全球规模的测序,从而推进数据的海量增长。
02数据开放共享
区块链保障数据私密性
政府掌握着大量高密度、高价值数据,如医疗数据、人口数据等。政府数据开放是大势所趋,将对整个经济社会的发展产生不可估量的推动力。
然而,数据开放的主要难点和挑战是如何在保护个人隐私的情况下开放数据。基于区块链的数据脱敏技术能保证数据私密性,为隐私保护下的数据开放提供了解决方案。

数据HASH脱敏处理示意图
数据脱敏技术主要是采用了哈希处理等加密算法。例如,基于区块链技术的英格码系统(Enigma),在不访问原始数据情况下运算数据,可以对数据的私密性进行保护,杜绝数据共享中的信息安全问题。
例如,公司员工可放心地开放可访问其工资信息的路径,并共同计算出群内平均工资。每个参与者可得知其在该组中的相对地位,但对其他成员的薪酬一无所知。
03数据存储
不可篡改的、全历史的、强背书的
数据库存储技术
区块链技术,通过网络中所有节点共同参与计算,互相验证其信息的真伪以达成全网共识,可以说区块链技术是一种特定数据库技术。
迄今为止我们的大数据还处于非常基础的阶段,基于全网共识为基础的数据可信的区块链数据,是不可篡改的、全历史的、也使数据的质量获得前所未有的强信任背书,也使数据库的发展进入一个新时代。
04数据分析
区块链确保数据安全性
数据分析是实现数据价值的核心。在进行数据分析时,如何有效保护个人隐私和防止核心数据泄露,成为首要考虑的问题。例如,随着指纹数据分析应用和基因数据检测与分析手段的普及,越来越多的人担心,一旦个人健康数据发生泄露,将可能导致严重后果。
区块链技术可以通过多签名私钥、加密技术、安全多方计算技术来防止这类情况的出现。当数据被哈希后放置在区块链上,使用数字签名技术,就能够让那些获得授权的人们才可以对数据进行访问。通过私钥既保证数据私密性,又可以共享给授权研究机构。
数据统一存储在去中心化的区块链上,在不访问原始数据情况下进行数据分析,既可以对数据的私密性进行保护,又可以安全地提供给全球科研机构、医生共享,作为全人类的基础健康数据库,对未来解决突发疾病、疑难疾病带来极大的便利。
05数据流通
区块链保障数据相关权益
对于个人或机构有价值的数据资产,可以利用区块链对其进行注册,交易记录是全网认可的、透明的、可追溯的,明确了大数据资产来源、所有权、使用权和流通路径,对数据资产交易具有很大价值。
随着工信部《2016中国区块链技术和应用发展白皮书》的发布,区块链在数据交易中的应用也将更加便捷。本报告从国内外区块链发展现状的研究分析;区块链典型应用场景及典型应用分析;我国区块链技术发展路线图的建议;首次提出我国区块链标准化路线图。这四个方面做出了我国区块链的发展报告,探索区块链技术及其应用。
以下附报告PPT全文:
































(24页为空白页)














































注:本文系数据观综合自全国信标委软件工程分技术委员会、东湖大数据、中国区块链技术和产业发展论坛报告
推荐阅读
热点文章
