浮云之外何为“云” 明辨云计算定义
- 作者: 从不袭击少女
- 来源: 51数据库
- 2021-01-19
古谚有云,各有所得。通常它是一种观点,但是在本文中,它是关于云计算的一个个人的定义。
除了人们对云计算快速增长的兴趣之外,专家们似乎无法对云计算的定义达成共识。多年来,“云”已成为一个模糊、多变、尤其无法以任何事物为参 考的术语。这使得一些供应商变压力为动力,推动着所有与“云”相关的服务,而其他的厂商则根据他们对于云计算未来的自我意识或担忧完全地回避了这个术语。
同时,国家标准与技术研究院(NIST)是“云计算”定义最着名的传播者,它每年都发布一个新的定义以试图涵盖所有在市场上已有云计算产品与 服务的特征和观点。但是在其最新版本中,云定义的长度已达790字,而NIST承认它对云计算的定义的变迁性以及两个关于云计算“演变模式”的要点。该组 织仍在积极地向公众寻求意见,从而为其正在进行中的第十六版云定义做准备。
所有这些来来回回的重复都归结于同一个问题:究竟何时云非云?
事实证明,“云”和“云计算”这两个术语都不准确,都需要对其定义进行修改以适应市场上某些人对它的需求。由于缺乏单一、公认的定义,产品和服务可能都无法有效地为客户的业务提供长期以来一直苦苦寻觅的价值。
何为云计算?什么看上去是部分云计算?
因此,“云”在很大程度上是一个流行术语。目前市场上已经有了一种危险的倾向,即真正可能有所作为的供应商们在众多的云计算衍生产品中迷失了自己的发展方向,更不用说客户对某些产品的错误认识仅仅是因为这些产品批着“云”的外衣。
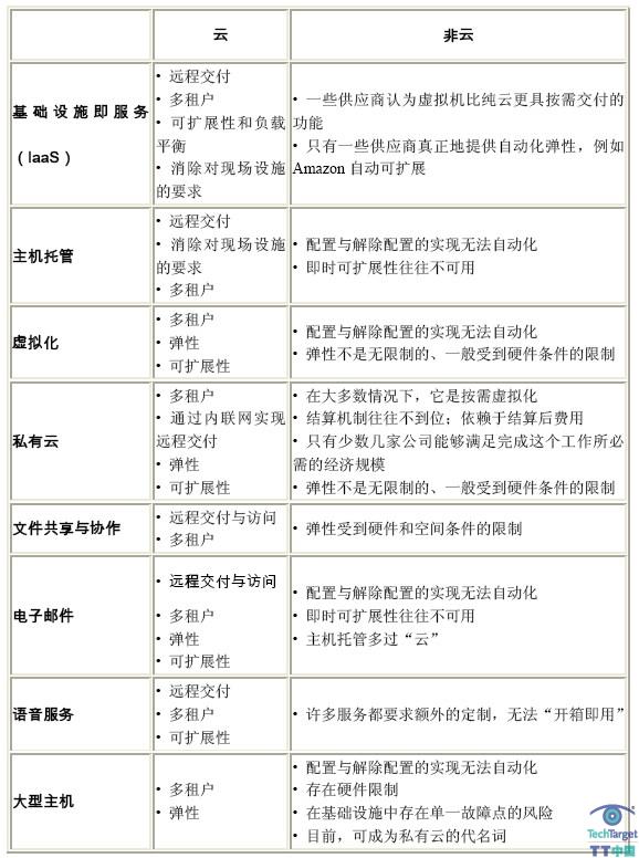
更为复杂的问题在于,在企业计算中绝大多数的开发都至少包含了一些“类云”的组成部分。当你在不同“云”服务中为你的IT环境进行决策时,注意下表中的判断依据并确保你完全能够正确区分下面哪些是云的主要本质特征,哪些只是浮云:
云计算的特点
审视“云”有一个简单而切合实际的方法,即从远程位置通过互联网或内联网交付IT服务的全新发展,它通过虚拟化启用多租户环境。商用硬件构成 了云架构的支柱,并在此基础之上对虚拟机进行配置并为消费者提供服务。弹性是云计算的一个重要组成部分,它不仅是一个功能而且也是云计算主要驱动力的必然 结果:经济规模、提高的效率和速度。
这就是说,缺乏一个稳定而普遍的 “云”定义就意味着企业需要让他们的云服务为他们服务。一个企业需要为一个云计算产品规划其目标和宗旨,并寻找能够最大限度发挥这些优势的供应商简单地定 位于云是远远不够的,同样可能节省成本也不是一个永远令人信服的理由。尽管云是一个新的交付方式,它必须冒着被重新掩盖的成本或风险遵守产生良好业务价值 的旧规则。
IT专家将继续致力于制定一个唯一合适的定义,但是那并不意味着你必须接受它。让云为你和你的公司服务,而让其他人和专家们去争论什么是云、什么不是云吧!
除了人们对云计算快速增长的兴趣之外,专家们似乎无法对云计算的定义达成共识。多年来,“云”已成为一个模糊、多变、尤其无法以任何事物为参 考的术语。这使得一些供应商变压力为动力,推动着所有与“云”相关的服务,而其他的厂商则根据他们对于云计算未来的自我意识或担忧完全地回避了这个术语。
同时,国家标准与技术研究院(NIST)是“云计算”定义最着名的传播者,它每年都发布一个新的定义以试图涵盖所有在市场上已有云计算产品与 服务的特征和观点。但是在其最新版本中,云定义的长度已达790字,而NIST承认它对云计算的定义的变迁性以及两个关于云计算“演变模式”的要点。该组 织仍在积极地向公众寻求意见,从而为其正在进行中的第十六版云定义做准备。
所有这些来来回回的重复都归结于同一个问题:究竟何时云非云?
事实证明,“云”和“云计算”这两个术语都不准确,都需要对其定义进行修改以适应市场上某些人对它的需求。由于缺乏单一、公认的定义,产品和服务可能都无法有效地为客户的业务提供长期以来一直苦苦寻觅的价值。
何为云计算?什么看上去是部分云计算?
因此,“云”在很大程度上是一个流行术语。目前市场上已经有了一种危险的倾向,即真正可能有所作为的供应商们在众多的云计算衍生产品中迷失了自己的发展方向,更不用说客户对某些产品的错误认识仅仅是因为这些产品批着“云”的外衣。
更为复杂的问题在于,在企业计算中绝大多数的开发都至少包含了一些“类云”的组成部分。当你在不同“云”服务中为你的IT环境进行决策时,注意下表中的判断依据并确保你完全能够正确区分下面哪些是云的主要本质特征,哪些只是浮云:
云计算的特点
审视“云”有一个简单而切合实际的方法,即从远程位置通过互联网或内联网交付IT服务的全新发展,它通过虚拟化启用多租户环境。商用硬件构成 了云架构的支柱,并在此基础之上对虚拟机进行配置并为消费者提供服务。弹性是云计算的一个重要组成部分,它不仅是一个功能而且也是云计算主要驱动力的必然 结果:经济规模、提高的效率和速度。
这就是说,缺乏一个稳定而普遍的 “云”定义就意味着企业需要让他们的云服务为他们服务。一个企业需要为一个云计算产品规划其目标和宗旨,并寻找能够最大限度发挥这些优势的供应商简单地定 位于云是远远不够的,同样可能节省成本也不是一个永远令人信服的理由。尽管云是一个新的交付方式,它必须冒着被重新掩盖的成本或风险遵守产生良好业务价值 的旧规则。
IT专家将继续致力于制定一个唯一合适的定义,但是那并不意味着你必须接受它。让云为你和你的公司服务,而让其他人和专家们去争论什么是云、什么不是云吧!
推荐阅读
热点文章
