3Dmax怎么打开CAD图纸?
- 作者: 等我出3项
- 来源: 51数据库
- 2021-08-08
cad和3dmax软件是世界通用的两大办公软件,适用于各种职业,此方法教您如何用3dmax打开cad文件。
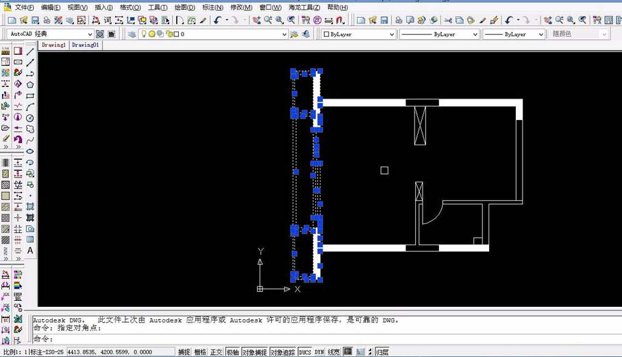
1、首先,若只要导入cad的一部分图,以cad2007为例,打开cad2007,可得以下界面。
2、点击界面左上角的文件,选择打开,选择需要打开的文件,以下图为例,为打开后的文件。
3、若只要其中的一个区域,则选中那个区域,输入w然后空格,选择保存路径,然后点击保存即可保存刚刚选择的那个区域cad文件。
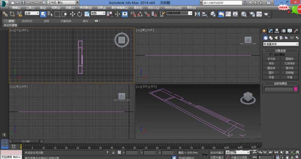
4、以3dmax2014为例,打开3dmax,点击左上角,选择导入,选择刚刚保存的cad文件。
5、打开刚刚保存的cad文件,如图所示,打开后即可根据需要进行建模了。
6、若不需要截取原cad文件的部分区域,则只要在3dmax中直接打开该cad文件即可,如图。
推荐阅读
